备案 - 控制台 退出
备案 免费注册 登录
云服务器
负载均衡
云数据库
对象存储
会员相关
账号资产
安全保障
财务相关
账户问题
选购指南
付款结算
合同及发票
商标注册
备案指南
管局备案要求
前置审批说明
法律法规
上架流程
下架流程
重装系统
控制台使用
基础类问题
应用类问题
网络类问题
安全类问题
常见问题
规则说明
总则
信息安全处罚规则
首次备案
备案规则
资料下载 > 网站授权书下载
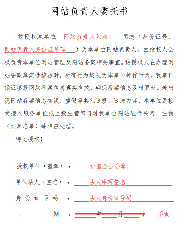
点击下载网站授权书 企业或单位备案,如网站负责人非备案企业或单位的法定代表人,需提供网站授权书高清彩色扫描件。 参考填写示例:
这条帮助是否解决了您的问题? 已解决 未解决
Copyright © 2019-2025 but6.com. All Rights Reserved. 八特科技 版权所有 增值电信业务经营许可证: 粤B1-20160477(代理商) 深圳市八特科技有限公司 粤ICP备2022103497号-1
TOP